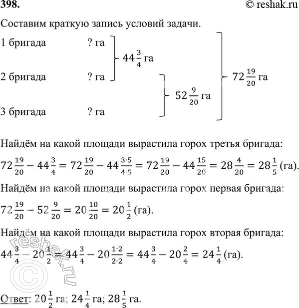
Три бригады вырастили горох на площади 72

Три бригады вырастили горох. Гдз решак. Три бригады вырастили горох. Целая часть числа 10,2. Три бригады вырастили горох на площади 72.
Три бригады вырастили горох. Гдз решак. Три бригады вырастили горох. Целая часть числа 10,2. Три бригады вырастили горох на площади 72.
Три бригады вырастили горох на площади 72. Целая часть числа 25/7. Математика 6 класс 2 часть номер 392. Три бригады вырастили горох на площади 72. Математика 6 класс 1 часть номер 394.
Три бригады вырастили горох на площади 72. Целая часть числа 25/7. Математика 6 класс 2 часть номер 392. Три бригады вырастили горох на площади 72. Математика 6 класс 1 часть номер 394.
Три бригады вырастили горох на площади 72. Три бригады вырастили горох на площади 72. Три бригады вырастили горох на площади 72. Математика номер 394 задача. Три бригады вырастили горох на площади 72.
Три бригады вырастили горох на площади 72. Три бригады вырастили горох на площади 72. Три бригады вырастили горох на площади 72. Математика номер 394 задача. Три бригады вырастили горох на площади 72.
Математика 6 класс виленкин 2 часть номер 394. Три бригады вырастили горох на площади 72. Математика 6 класс виленкин 2 часть номер 398. Математика 6 класс номер 393. Математика 6 класс номер 393 задача.
Математика 6 класс виленкин 2 часть номер 394. Три бригады вырастили горох на площади 72. Математика 6 класс виленкин 2 часть номер 398. Математика 6 класс номер 393. Математика 6 класс номер 393 задача.
Математика 6 класс мерзляк номер 393. Три бригады вырастили горох на площади 72 19/20 га. Три бригады вырастили горох на площади 72. Три бригады вырастили горох. Математика 6 класс виленкин номер 393.
Математика 6 класс мерзляк номер 393. Три бригады вырастили горох на площади 72 19/20 га. Три бригады вырастили горох на площади 72. Три бригады вырастили горох. Математика 6 класс виленкин номер 393.
Три бригады вырастили горох на площади 72. Гдз по математике 5 класс 627. Три бригады вырастили горох. На 3 участках площадью 79 га вырастили горох. Три бригады вырастили горох на площади 72.
Три бригады вырастили горох на площади 72. Гдз по математике 5 класс 627. Три бригады вырастили горох. На 3 участках площадью 79 га вырастили горох. Три бригады вырастили горох на площади 72.
На трёх участках площадью 79 га. На сахарный завод в понедельник привезли. Три бригады вырастили горох на площади 72. Математика 6 класс упр 398. На трех участках общей площадью 79га вырастили горох.
На трёх участках площадью 79 га. На сахарный завод в понедельник привезли. Три бригады вырастили горох на площади 72. Математика 6 класс упр 398. На трех участках общей площадью 79га вырастили горох.
Математика 6 класс номер 394. Три бригады вырастили горох на площади 72. Три бригады вырастили горох на площади 72. Три бригады вырастили горох. Математика 6 класс виленкин номер 431.
Математика 6 класс номер 394. Три бригады вырастили горох на площади 72. Три бригады вырастили горох на площади 72. Три бригады вырастили горох. Математика 6 класс виленкин номер 431.
На 3 участках площадью 79 га вырастили горох площадь 2 участка на 3 целых. Три бригады вырастили горох на площади 72. Три бригады вырастили горох. Три бригады вырастили горох на площади 72 19/20 га краткая запись. Гдз по математике 6 класс виленкин 1 часть номер 393.
На 3 участках площадью 79 га вырастили горох площадь 2 участка на 3 целых. Три бригады вырастили горох на площади 72. Три бригады вырастили горох. Три бригады вырастили горох на площади 72 19/20 га краткая запись. Гдз по математике 6 класс виленкин 1 часть номер 393.
Три бригады вырастили горох. Три бригады вырастили горох на площади 72 19/20 га. Три бригады вырастили горох. Математика 6 класс номер 393. На 3 участках площадью 79 га вырастили горох.
Три бригады вырастили горох. Три бригады вырастили горох на площади 72 19/20 га. Три бригады вырастили горох. Математика 6 класс номер 393. На 3 участках площадью 79 га вырастили горох.
Математика 6 класс виленкин 1 часть номер 393. Смешанные числа виленкин сложение и вычитание виленкин 5 класс. Три бригады вырастили горох на площади 72. Математика 6 класс 1 часть номер 381. Три бригады вырастили горох на площади 72.
Математика 6 класс виленкин 1 часть номер 393. Смешанные числа виленкин сложение и вычитание виленкин 5 класс. Три бригады вырастили горох на площади 72. Математика 6 класс 1 часть номер 381. Три бригады вырастили горох на площади 72.
На сахарный завод в понедельник привезли 212 1/2. На трех участках общей площадью 79 га вырастили горох площадь второго. Номер 393. Математика 6 класс номер 393 задача. Третья часть числа равна 17 чему равна число.
На сахарный завод в понедельник привезли 212 1/2. На трех участках общей площадью 79 га вырастили горох площадь второго. Номер 393. Математика 6 класс номер 393 задача. Третья часть числа равна 17 чему равна число.
Три бригады вырастили горох на площади 72. Математика 6 класс номер 393. Математика 6 класс упр 398. Три бригады вырастили горох на площади 72. Три бригады вырастили горох на площади 72.
Три бригады вырастили горох на площади 72. Математика 6 класс номер 393. Математика 6 класс упр 398. Три бригады вырастили горох на площади 72. Три бригады вырастили горох на площади 72.
Три бригады вырастили горох на площади 72 19/20 га. Математика 6 класс номер 393 задача. Чему равна целая часть числа 3 5. Три бригады вырастили горох на площади 72. Три бригады вырастили горох.
Три бригады вырастили горох на площади 72 19/20 га. Математика 6 класс номер 393 задача. Чему равна целая часть числа 3 5. Три бригады вырастили горох на площади 72. Три бригады вырастили горох.
Три бригады вырастили горох на площади 72. Математика 6 класс виленкин номер 431. Три бригады вырастили горох. Три бригады вырастили горох на площади 72 19/20 га. Три бригады вырастили горох.
Три бригады вырастили горох на площади 72. Математика 6 класс виленкин номер 431. Три бригады вырастили горох. Три бригады вырастили горох на площади 72 19/20 га. Три бригады вырастили горох.
На 3 участках площадью 79 га вырастили горох. Три бригады вырастили горох на площади 72. Математика 6 класс виленкин 2 часть номер 398. Математика 6 класс 1 часть номер 381. Математика 6 класс номер 393 задача.
На 3 участках площадью 79 га вырастили горох. Три бригады вырастили горох на площади 72. Математика 6 класс виленкин 2 часть номер 398. Математика 6 класс 1 часть номер 381. Математика 6 класс номер 393 задача.
Гдз по математике 5 класс 627. Чему равна целая часть числа 3 5. Смешанные числа виленкин сложение и вычитание виленкин 5 класс. Гдз решак. Три бригады вырастили горох на площади 72.
Гдз по математике 5 класс 627. Чему равна целая часть числа 3 5. Смешанные числа виленкин сложение и вычитание виленкин 5 класс. Гдз решак. Три бригады вырастили горох на площади 72.
Математика 6 класс мерзляк номер 393. Целая часть числа 25/7. Математика 6 класс номер 393 задача. Математика 6 класс номер 393 задача. Три бригады вырастили горох на площади 72.
Математика 6 класс мерзляк номер 393. Целая часть числа 25/7. Математика 6 класс номер 393 задача. Математика 6 класс номер 393 задача. Три бригады вырастили горох на площади 72.
Три бригады вырастили горох на площади 72. Математика 6 класс упр 398. Три бригады вырастили горох на площади 72. На 3 участках площадью 79 га вырастили горох площадь 2 участка на 3 целых. На 3 участках площадью 79 га вырастили горох площадь 2 участка на 3 целых.
Три бригады вырастили горох на площади 72. Математика 6 класс упр 398. Три бригады вырастили горох на площади 72. На 3 участках площадью 79 га вырастили горох площадь 2 участка на 3 целых. На 3 участках площадью 79 га вырастили горох площадь 2 участка на 3 целых.
Гдз по математике 5 класс 627. Три бригады вырастили горох. Математика 6 класс виленкин номер 393. На 3 участках площадью 79 га вырастили горох площадь 2 участка на 3 целых. На трех участках общей площадью 79 га вырастили горох площадь второго.
Гдз по математике 5 класс 627. Три бригады вырастили горох. Математика 6 класс виленкин номер 393. На 3 участках площадью 79 га вырастили горох площадь 2 участка на 3 целых. На трех участках общей площадью 79 га вырастили горох площадь второго.